
该文章转自《浙江大学医学院》公众号,版权归原作者所有,如有侵权,请联系删除。
2022年10月25日,浙江大学医学院许志宏、程晓东、那仁满都拉团队合作在《Cell Reports》上发表题为“m6A Modification Confers Thermal Vulnerability to HPV E7 Oncotranscripts via Reverse Regulation of its Reader Protein IGF2BP1 upon Heat Stress”的研究论文。同时,该论文以细胞内的“赤壁之战”为比喻,被选为该期Cell Reports的封面故事(Cover Story) 。
该团队创新性地发现温和的热处理即能够以m6A修饰依赖的方式显著下降HPV16/18致癌蛋白E7的mRNA的稳定性,从而抑制HPV阳性宫颈癌细胞的恶性表型,除了为宫颈癌临床辅助性热疗应用提供了分子基础,也扩展了临床上应对HPV致癌蛋白的可用手段。在机制上发现了m6A修饰的E7 mRNA在被m6A识别蛋白IGF2BP1调控的同时,能够反向调控IGF2BP1的蛋白定位 (location)、翻译后修饰(modification)以及稳定性(stability)而最终促进IGF2BP1降解,提出了“m6A修饰RNA反向调控m6A识别蛋白的命运”的新概念,增补了领域对“修饰RNA-RNA修饰识别蛋白互作”中蛋白命运决定的认识(图1)。
图1.该研究模式图
N6-甲基腺嘌呤(N6-Methyladenosine, m6A)修饰是真核生物信使RNA(mRNA)上最丰富的RNA甲基化修饰,广泛参与机体的多种生理和病理过程。m6A mRNA修饰是一个动态的、可调控的过程,主要受到三类m6A修饰蛋白的调控:m6A甲基转移酶/书写蛋白、m6A去甲基化酶/擦除蛋白和m6A识别蛋白/读取蛋白。目前“m6A识别蛋白结合并调控m6A RNA的命运”这一概念广为人知,但在“修饰RNA-RNA修饰识别蛋白互作”中对蛋白质命运调控的相关理解知之甚少。人乳头瘤病毒(Human papillomavirus,HPV)是全球最常见的致癌病原体之一,据统计超过85%的女性都会在性活动开始后感染HPV。HPV16/18是最常见且致病能力最强的HPV型别,是多种肿瘤尤其是宫颈癌发生的关键原因。但是,目前临床上尚无有效针对HPV16/18的治疗手段,探索靶向HPV16/18的治疗方式,寻找经济、安全、有效的治疗手段,是目前临床研究的重点问题。热疗由于其安全可控性,逐渐被用于各种肿瘤的辅助治疗。有研究表明热处理可以显著增强宫颈癌患者对放化疗的敏感性,但由于机制未明导致应用受限。
在本研究中,研究者首先在多个模型(HPV16阳性宫颈癌细胞系、宫颈癌斑马鱼模型、裸鼠荷瘤模型、宫颈癌临床组织样本)中发现了热处理能针对性下调E7 mRNA而抑制E7癌蛋白表达(图2)。
图2.热处理在不同模型中皆能下调E7 mRNA水平
进一步研究发现m6A修饰能调控E7 mRNA的稳定性,而突变E7 mRNA上特定的m6A修饰位点后,热处理便无法影响E7 RNA水平,提示热处理以m6A依赖的方式调控E7 mRNA(图3)。
图3.热处理以m6A依赖的方式调控E7 mRNA及其蛋白产物
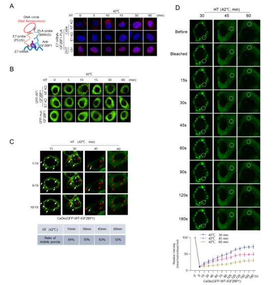
在机制上,研究者发现热处理可以显著下降HPV阳性宫颈癌细胞中m6A修饰识别蛋白IGF2BP1蛋白水平。有趣的是,热处理并不影响HPV阴性宫颈癌细胞以及E7敲降的HPV阳性宫颈癌细胞中的IGF2BP1蛋白水平,表明在热处理造成的IGF2BP1下调过程中,E7发挥重要作用。为了解释该现象,研究者通过RNA-PLA等实验检测IGF2BP1和E7 RNA在不同热处理时间点的状态变化,发现热处理会促进E7 mRNA和IGF2BP1结合,并迅速诱导E7 mRNA-IGF2BP1复合体发生聚集。而持续的加热会让聚集的E7 mRNA-IGF2BP1复合体发生泛素化修饰并降解。由于热处理并不会诱导m6A修饰位点突变的E7 mRNA或是m6A修饰结合能力缺失的IGF2BP1(m6A binding defective mutant IGF2BP1)形成E7 mRNA-IGF2BP1复合体聚集,提示m6A修饰是热诱导E7 mRNA-IGF2BP1复合体聚集的关键(图4)。
图4.热处理促进m6A依赖的E7 RNA-IGF2BP1复合体发生
不溶性聚集、泛素化并最终降解
随后,研究者通过活细胞动态实时追踪在不同时间的热处理之下GFP-IGF2BP1的状态,发现热处理会迅速诱导IGF2BP1蛋白发生异常聚集,随后IGF2BP1蛋白信号明显减弱,但在敲降E7或是m6A修饰结合能力缺失的IGF2BP1(m6A binding defective mutant IGF2BP1)表达的细胞中并无该现象发生。以上实时成像的结果验证了热可以诱导m6A修饰的E7 mRNA-IGF2BP1复合体发生异常聚集并最终走向降解。同时活细胞成像及荧光漂白恢复实验(FRAP)提示,热处理诱导的IGF2BP1点状异常聚集可以以极快的速度发生流动,并出现分裂和融合现象。但是随着热处理时间的延长,流动性明显下降,并伴随着绿色荧光信号的减弱,提示热诱导的IE7 mRNA-IGF2BP1复合体的不溶性聚集是通过liquid-liquid phase separation以及随后的liquid-to solid transition而形成(图5)。
图5.热处理诱导的IGF2BP1异常聚集可以发生
从液相到固相的转变
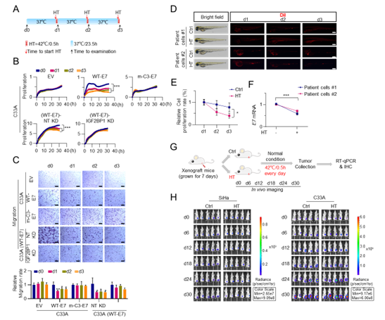
最后,研究者在多个模型(HPV16阳性宫颈癌细胞系、HPV16阴性宫颈癌细胞系、宫颈癌斑马鱼模型、裸鼠荷瘤模型)检测每日42℃/30min热处理对E7 mRNA水平以及肿瘤恶性表型等的影响,发现每日42℃/30min热处理可以显著下调E7 mRNA水平,并抑制HPV16阳性宫颈癌细胞的增殖和迁移能力,但是对HPV16阴性细胞系则无明显影响(图6)。该团队的工作证实了温和的热处理既能显著抑制HPV16阳性宫颈癌的肿瘤恶性表型,为热在HPV相关疾病的临床治疗提供了证据支持,为热疗的临床推广应用奠定基础。
图6. 温和热处理可以抑制HPV16阳性宫颈癌恶性生物学行为
总体而言,本研究工作主要揭示了:1) 发现温和的热处理可以下降HPV E7 mRNA及其蛋白产物水平并抑制HPV阳性宫颈癌细胞的恶性生物学行为;2)发现HPV病毒蛋白RNA上存在m6A修饰,并受到m6A修饰的调控;3)提出了“m6A修饰RNA反向调控m6A识别蛋白的命运”的新概念。
图7. Cell Reports封面
该研究内容形象地展现了细胞内的“赤壁之战”:巨大的铁链(IGF2BP1)可以链接并稳定(stabilizes)战船(m6A E7 mRNA), 但铁索连舟使得铁链-战船的巨大连结体(IGF2BP1- m6A E7 mRNA complex)对火攻(Heat stress)的耐受性相当脆弱,一把火便能将铁链-战船一起化为灰烬(degradation)。该立意被选为本期Cell Reports封面(图7)。
该论文的共同第一作者为博士后王玲芳、博士生詹官凯和博士后亚森·买买提依明,共同通讯作者为许志宏研究员、程晓东主任医师和那仁满都拉教授。本研究得到了国家重点研发计划项目、国家自然科学基金、浙江省自然科学基金等的资助。同时对推进本研究进展提供建议及帮助的浙江大学医学院管敏鑫、杨小杭、马骏、徐鹏飞、何峰、梁洪青、戈万忠、卓巍教授;浙江大学医学院附属妇产科医院谢幸、吕卫国教授;浙江大学药学院顾臻、李洪军教授表示诚挚的谢意!